当前位置:首页>当地资讯>图文解说14种典型地貌景观!史上最详,受益匪浅!

图文解说14种典型地貌景观!史上最详,受益匪浅!

  • 2023-05-25 17:04:50

  • 认识和了解各类地貌景观对于我们研究地质环境,开发矿产能源,进行地理环境改造与开发等都有着特别重要的作用。今天,就为大家图文结合介绍14种典型的地貌景观。

    1

    丹霞地貌景观

    丹霞地貌是红色砂砾岩在内外营力作用下发育而形成的方山、奇峰、陡崖、赤壁、岩洞、巨石等特殊地貌。


    由于受地球内外营力的作用,该地貌形成形态各异的悬壁陡崖,孤峰、峰林,馒头般的山形,浑圆的峰顶及线条流畅的岩面和岩石,同时也易被溶蚀冲刷成洞穴。


    我国著名的丹霞地貌名山有广东的丹霞山和金鸡岭、湖南新宁崀山、福建的武夷山、福建连城的冠豸山和永安的桃源洞、安徽的齐云山、江西的龙虎山、河北承德磬锤峰等都属于这种地貌。

     —— 贵州赤水:青年早期-高原峡谷型丹霞的代表;
     —— 福建泰宁:青年晚期-密集峰丛峡谷型丹霞的代表;
     —— 湖南崀山:壮年早期-密集峰丛型丹霞的代表;
     —— 广东丹霞山:壮年晚期-簇群式丹霞峰丛峰林的代表;
     —— 江西龙虎山:老年早期-疏散峰林宽谷型丹霞的代表;
     —— 浙江江郎山:后老年期-高位孤峰型丹霞的代表。


    广东丹霞山

    位于广东省仁化县,以赤壁丹崖为特色。丹霞山面积最大,发育最典型、类型最齐全、形态最丰富、风景最优美,堪称“中国红石公园”。


    贵州赤水

    赤水丹霞属于青年早期的丹霞,也是丹霞最美的阶段。


    福建泰宁

    泰宁丹霞是中国亚热带湿润区青年期低海拔山原--峡谷型丹霞的唯一代表,是中国丹霞从青年期--壮年期--老年期地貌演化过程中不可或缺的重要一环,被国内外地学界称为“中国丹霞故事开始的地方”。


    最完好的古夷平面:泰宁大地记录、展现了中生代滨西太平洋大陆边缘活动带形成、发展演化的进程,保留了完整而显著的古夷平面。


    最密集的网状谷地:区内100多条线谷、270余条巷谷、400多条峡谷,为中国丹霞地貌区所罕见,被称为“丹霞峡谷大观园”。


    最发育的崖壁洞穴:泰宁丹霞洞穴十分发育,大型单体洞穴60多处,壁龛状洞穴群100多处,无数千姿百态的大小洞穴构成了独具特色的丹霞微地貌景观,堪称“丹霞洞穴博物馆”。


    最宏大的水上丹霞:丹霞地貌与湖、溪、潭、瀑完美结合,形成山环水绕、绿水丹崖、景色秀丽、雄伟壮观、国内外罕见的“水上丹霞”景观。

     

    湖南崀山

    崀山丹霞地貌类型多,共有60余处主要地质地貌景点,分别有条带式楔状、分割式的块状、边坡式的墙状、交切式的线状、零散式的柱状和拱状,以及嵌镂其间的凹槽、蜂孔罅穴和崖壁溜纹等。


    其中又以层叠成列的楔状地貌和突起其间的寨峰地貌显目。崀山丹霞地貌从青(幼)年期、壮年期至老年期的遗迹均有发育。


    江西龙虎山

    龙虎山地质公园位于江西省鹰潭市,主要地质遗迹类型为地质地貌类。龙虎山丹霞地貌类型多样,拥有幼年期、壮年期到老年期丹霞地貌的完整序列,尤以壮年期地貌为主体。同时,园内分布着奇特的火山岩地貌及典型地层剖面。


    浙江江郎山

    形似石笋天柱,形状像刀砍斧劈,自北向南呈“川”字形排列,依次为:郎峰、亚峰、灵峰,人们叫“三爿石”。


    2

    嶂石岩地貌景观

    嶂石岩地貌为中国三大砂岩地貌(丹霞地貌、张家界地貌)之一,为地貌学按岩性分类确立的一种新型地貌类型,主要由易于风化的薄层砂岩和页岩形成,多形成绵延数公里的岩墙峭壁,三叠崖壁,除顶层为石灰岩外,多由红色石英岩构成。

     

     

    地貌上为山高谷深的中山地貌,地势由西南向东北降低,最高峰黄庵垴海拔1774米,淮泉为槐河的发源地,富含多种矿物质。

     


    嶂石岩地貌是河北省科学院地理研究所郭康研究员于20世纪80年代末期给嶂石岩地区搞旅游规划的时候提出来的。

    张家界地貌是以塔柱状峰林为特色,看上去是千峰耸立、万石峥嵘的景观。


    丹霞地貌红色的奇峰异石与嶂石岩有点相似,但它是由流水整体侵蚀切割形成的,以块状结构为主。


    而嶂石岩地貌则是以延续不断的丹崖长墙、弯曲相连的型嶂谷以及一头开口的峡谷为主要特色,因此认定它是一种新的地貌类型,命名为嶂石岩地貌,与丹霞、张家界并列为中国三大砂岩地貌。

     

    嶂石岩这种特殊的形态与构成它的岩石性质有关。这个坚硬的厚层是构成它的主要成分--石英砂岩,下面则是一层比较薄、比较软的泥岩或泥质砂岩。


    虽然薄,但是在嶂石岩地貌形成过程当中却起很大作用,因为这层东西比较松软,所以风化剥蚀以后,在重力的作用下塌下来,这是嶂石岩地貌形成的主要原因,跟丹霞动画是一个主要机制。


    但是它跟丹霞地貌又不一样,丹霞地貌整个岩层都比较松软,所以有时候是一层层从外往里剥落,嶂石岩地貌则是从下往上塌,然后就往后面退。


    当底部软岩层被侵蚀掏挖后,上面的岩石沿裂隙向下垮落,首先形成纵深往里、一头开口的沟谷,两侧陡壁继续垮塌,就逐渐形成成型的嶂谷。



    3

    岱崮地貌景观

    是指以岱崮为代表的山峰顶部平展开阔如平原,峰巅周围峭壁如刀削,峭壁以下是逐渐平缓山坡的地貌景观,在地貌学上属于地貌形态中的桌形山或方形山,因而也被称为“方山地貌”。

    岱崮地貌是我国继“丹霞地貌”、“张家界地貌”、“嶂石岩地貌”之后为我国科学家最新发现的新的世界岩石地貌类型。


    成因: “崮”的成因主要是古生代寒武纪灰岩经受了强烈的地壳切割和抬升运动,地壳切割和抬升运动区经过浸蚀、溶蚀、重力崩塌和风化等多重动力作用,形成了外表呈圆形、山顶平展、周围峭壁如削、峭壁以下陡坡逐渐由陡到缓的崮,多呈驼、帽、桌和鸡冠等形态。 

     



    4

    风积地貌景观

               

    沙波纹

    沙地和沙丘表面呈波状起伏的微地貌。排列方向与风向垂直。


    沙堆

    风沙流受障碍物阻挡,在背风面堆积,形成各种不规则的沙体,称为沙堆,是不稳定的堆积体。高度1~5m或10m。

    小山、沙堆或沙埂由风的作用形成的其他松散物质叫沙丘。沙丘的存在是风吹移未固结的物质所致,是沙漠地区地表的基本形态之一。


    干旱气候条件下,风沙流在前进过程中遇到障碍物,在背风坡发生沉积,便堆积成不规则的“沙山”即为沙丘。


    沙丘的形成和发育受沙源、地形、水、植被等条件的影响,形态各不相同。


    新月形沙丘


    主要分布在沙源较少,风向单一而稳定的沙漠边缘地带。


    平面轮廓呈现新月形,丘体两侧有顺风向延伸的两个翼,交角大小取决于各地主导风向的强弱,风速愈大,角度愈小。


    丘体两坡不对称,迎风坡凸出而平缓,坡度介于5-20°之间,背风坡凹入而较陡,坡度为28-34°,斜坡之间有一明显的孤形脊梁。新月形沙丘高度一般为数米,很少超过15m。抛物线形沙丘。


    形态与新月形沙丘相反,植物起很大作用。

    横向新月形沙丘


    沙源丰富的情况下形成新月形沙垄和纵向沙垄。


    两种风向呈锐角斜交,新月形沙丘一翼延伸,另一翼退缩,演化为新月形沙垄。


    大致顺着主要风向延伸的长垄状沙丘。高度一般为10-30m,也有更低或更高的,长数百米至数十公里。

     

    金字塔沙丘


    多风向作用的沙丘 以金字塔沙丘为典型,它由有一个尖顶和三个或更多的沙坡面和沙坡面之间的沙脊组成。沙丘高大如金字塔形,高50—l00m,甚至更高。一般单独分布,也有成行排列。



    5

    岩溶地貌景观


    岩溶地貌(又称喀斯特地貌)的范围很广,泛指由岩溶作用形成的各种地貌,根据它们的“位置”,又分为地表岩溶地貌和地下岩溶地貌。


    一、地表岩溶地貌


    溶沟、石芽与石林


    地表水沿可溶性岩石的节理裂隙和层面流动,不断进行溶蚀和侵蚀,使岩石表面形成沟槽形态。凹槽称为溶沟。沟槽间的突起称为石芽。


    石林是形体高大的石芽,是热带石芽的一种特殊形态。

     

    溶蚀洼地及溶蚀谷地


    溶蚀洼地:是一种面积比较大的圆形或椭圆形的封闭形洼地。它的四周多被峰林围绕 。


    溶蚀谷地:是指宽阔而平坦的谷地,也叫溶蚀盆地。

    溶蚀洼地

     

    溶蚀谷地

     

    干谷和盲谷


    干谷:岩溶地区的干涸河谷。因为地壳上升,侵蚀基准面下降或河流袭夺等原因,地面河转为地 下河,在地面留下干涸的河道,谷地较平坦,并有漏斗、落水洞分布,常覆盖有松散堆积物。


    盲谷:是岩溶地区一种死胡同式的没有出口的地表河谷。多见于封闭的岩溶洼地或岩溶盆地。

     

    峰丛、峰林和孤峰


    峰丛:是一种连座峰林,基部完全相连,顶部分散成一个个山峰。

     

     

    峰丛

     

    峰林:为高耸林立的石灰岩山峰,分散或成群出现,远望如林。主要发育在热带雨林和亚热带季风气候区。

    峰林

     

    孤峰:是竖立在平原上孤立的灰岩山峰。是岩溶平原和溶蚀谷地中常见的地貌形态,相对高度数十米至100米左右,一般分为园柱状、圆锥状、单斜状。是地壳相对稳定,岩溶发育到后期,峰林被分割而成。

    孤峰


    二、地下岩溶地貌


    溶洞

     

    溶洞:是地下水沿可溶性岩体的层面、节理或裂隙进行溶蚀扩大而成的空洞。一般有两类:一是水平型溶洞,位于地下水面附近在临近河谷处有出口。二是垂直型溶洞。


    地下河


    地下河:又叫“暗河”、“伏流”。由于岩溶作用在大面积石灰岩地区形成溶洞和地下通道,地面河流往往经地面溶洞,潜入地下形成暗河。

     

     石钟乳

     

    石钟乳:是悬垂于洞顶的碳酸钙堆积,呈倒锥状。


    石笋

     

    石笋:是由洞底往上增高的碳酸钙堆积体,形态呈锥状、塔状及盘状等。

     

    石柱

     

    石柱:是石钟乳和石笋相对增长,直至两者连接而成的柱状体。由洞顶下渗的水溶液继续沿石柱表面堆积,使石柱加粗。

     

    石幔

     

    石幔:含碳酸钙的水溶液在洞壁上漫流时,因CO2迅速逸散而产生片状和层状的碳酸钙堆积,其表面具有弯曲的流纹,高度可达数十米,十分壮观。

     

    穿洞


    穿洞:地下溶洞形成后由于地壳上升,原来的溶洞被抬升到地面,形成穿洞。

    6

    冰川地貌景观

               

    冰川的分类


     a. 按照规模和形态分:(1)大陆冰盖;(2)山岳冰川。
     b. 按照冰川物理性质分:

    (1)极地冰川:整个冰层全年温度均低于融点;

    (2)亚极地冰川:表层可在夏季融化外,冰层大部分低于融点;

    (3)温冰川:除表层冬季结冰外,整个冰层处于压力融点。分布在阿尔卑斯山、斯堪的纳维亚半岛、冰岛、阿拉斯加、新西兰等降水丰富的海洋性气候区。

     

    山岳冰川


    主要分布于中低纬度地区,雪线高出海平面很多,冰川积累区不大,因而其形态受地形限制较严格。又可分为:


    ①悬冰川:为山岳冰川数量最多的一种,规模小,仅1平方公里左右,依附于山坡上,由于所在山头高出雪线不多,随气候变化易生易变。

     

    ② 冰斗冰川:以其所在的地形为冰斗而得名。


     

     

    ③ 山谷冰川:在雪线下降时,在有利的气候和补给条件下,冰斗冰川迅速扩大,大量冰体从冰斗溢出,进入山谷后形成山谷冰川。

     


    大陆冰川


    发育在两极地区,面积广大,冰层巨厚,冰川不受下伏地形限制,。


     

    高原冰川


    是大陆冰川与山谷冰川的一种过渡类型,冰川下伏的是起伏和缓的高地,向周围伸出许多冰舌。

     

     

    山麓冰川


    当一条山谷冰川或几条山谷冰川从山地流出,在山麓带扩展或汇合成一片广阔的冰原。



    7

    黄土地貌景观

               

    黄土沟谷地貌


    根据黄土沟谷发生的部位、沟谷的发育阶段和形态特征,可将黄土沟谷分为:纹沟、细沟、切沟和冲沟。


    a.纹沟:黄土坡面上,由于片状水流遇到阻碍物后发生分异形成细小股流,侵蚀土层。即形成细小的纹沟。

     上图中1表示沟底地形线,2表示坡面地形线,下同

     

    特点:没有沟缘线,沟底纵剖面与斜坡纵剖面一致,经耕犁可消失。

     

    b、细沟 当黄土坡面上片流逐渐增大,可形成较大的集成股流,侵蚀成大致平行的细沟。

     

     

    特点:细沟的宽度不超过0.5米,深度约0.1-0.4米,长数米到数十米。细沟的谷底纵剖面呈上凸形,下游开始出现跌水,横剖面呈宽浅的“V”字形,沟坡有明显的转折。

     

     c、切沟:细沟进一步发展,下切加深,切过耕作土层,形成切沟。

     

     

     

     d、冲沟:切沟进一步下切,其纵剖面呈一下凹的曲线,与斜坡凸形纵剖面完全不同,形成冲沟。

     

     

     

    特点:长度可达数公里或数十公里,深度达数十米至百米。并出现串珠状陷穴。分为早期、中期和晚期三种情况。

     

    早期平面图形大致成等宽的长条形,沟床纵剖面与其所在的剖面大致平行,横剖面呈V字形;


    中期冲沟的平面图形,上游窄而下游宽,上游保持早期冲沟的特点,而下游段沟谷展宽,而河床纵降比要比其所在的坡面缓;


    晚期由于下蚀和旁蚀引起沟谷陡崖发生滑坡,使沟壁两侧向后后退,横剖面上可以划分出沟坡和平坦的沟床,呈梯形,纵剖面呈凹弧曲线。


     

    中期冲沟

     

    晚期冲沟

      

    黄土沟(谷)间地地貌


    黄土沟(谷)间地貌可分为塬、墚、峁三种类型。它们是黄土高原上的黄土堆积的原始地貌经流水切割侵蚀后的残留部分。


    古地貌是平缓的盆地后微倾斜的平原,在此基础上堆积的黄土就有可能成为黄土塬;在波状起伏的丘陵上,形成长条形的墚或峁。


     

     a.黄土堆积的高原面,四周为沟谷的沟头向塬侵蚀,从平面上看,呈花瓣状;塬的顶面部分地势极平坦,坡度不到1°塬的边缘地带可增至5°。


     

    b、黄土梁:呈长条形的黄土高地。根据黄土梁的形态可分为顶梁和斜梁两种。顶部较平坦,宽度不一,多数为400—500米,长可达数公里。



    c、黄土峁:是一种孤立的黄土丘,平面呈椭圆形或圆形,峁顶地形呈圆穹形。峁与峁之间为地势稍凹下的宽浅分水鞍部。若干峁连接起来形成和缓起伏的梁峁,统称黄土丘陵。



    黄土谷坡地貌


    黄土谷坡的物质在重力作用和流水作用下,发生移动,谷坡变缓,形成各种黄土谷坡地貌。主要有泻溜、崩塌、滑坡。


    a、泻溜
    黄土谷坡表面的土体干湿和冷热等变化影响而引起物体的膨胀,形成碎土和岩屑的剥裂,在重力作用下,顺坡泻溜而下形成的。


     

    b、崩塌

    在黄土的谷坡上,由于雨水或径流沿黄土的垂直节理下渗,水流在地下水进行溶蚀作用,并把一些不溶的细水颗粒带走,使节理不断扩大,谷坡土体失去稳定而发生崩塌;沟床河流侵蚀岸坡基岸部或因雨水侵湿陡崖基部而使上坡失去稳定,也能发生崩塌。


     

     

    黄土潜蚀地貌:是地表水、地下水对黄土的渗透、冲刷及溶蚀作用所产生的侵蚀。黄土潜蚀主要发生在不同发育阶段的黄土沟谷谷坡上部及黄土塬边坡上部的黄土中,往往与黄土面蚀带紧相连接。


    潜蚀作用一般在黄土层地表以下进行,水流主要沿着黄土层中的孔洞、裂隙运移,进行渗透、冲刷和溶蚀。


    潜蚀可在黄土斜坡上形成黄土碟、黄土陷穴、黄土柱和黄土桥等黄土潜蚀地貌。


    潜蚀以股流作用为主,在潜蚀带的上方一般均具有较显著的地表径流汇水区。



      


    8

    风蚀地貌景观

               

    石窝(风蚀壁龛)


    在陡峭的岩壁上,经风蚀形成的大小不等、形状各异的小洞穴和凹坑,使岩壁

    呈蜂窝状外貌。

    成因:岩石受热不均破裂,风沙研磨形成。大的石窝称为风蚀壁龛。

     

     

    风蚀蘑菇和风蚀柱


    风蚀蘑菇:孤立突起的岩石,或水平节理和裂隙发育的岩石,特别是下部岩性轻于上部的岩石,受到长期的风蚀、易形成顶部大,基部小的形似蘑菇的岩石。


    风蚀柱:垂直裂隙发育的岩石经长期风蚀,形成柱状。

     

     

     

    风蚀蘑菇

     

     

     风蚀柱


    雅丹(风蚀垄槽)


    在极干旱地区的一些湖底,常因为地表干旱开裂,风沿着裂隙吹蚀,裂隙变大变宽,原来平坦的地面发育出不规则的背鳍形垄脊和宽浅沟槽,这种地貌类型称之为雅丹地貌。


    雅丹不是发育在基岩上的,而是发育在河湖相的土状堆积物上的。指风蚀土墩和风蚀凹地的垄槽地貌组合。

     

     

     

    风蚀谷和风蚀残丘


    风蚀谷:偶有暴雨产生洪流冲刷地表,形成冲沟,冲沟再经过长期风蚀作用改造,加深和扩大成为风蚀谷。崎岖蜿蜒,宽窄不一,沿主要风向延伸,长达数十公里。


    风蚀残丘:一个由基岩组成的地面,经风化作用,暂时水流的冲刷,以及长期的风蚀作用后,风蚀谷扩宽,原始地面不断缩小,最后残留成丘,称为风蚀残丘。

     

     

    风蚀谷

     

     风蚀残丘


    9

    火山地貌景观


    火山地貌是由地壳内部岩浆喷出堆积成的山体形态。火山通常由火山锥、火山口和火山喉管3部分组成。


    根据火山喷发的特点和形态特征,划分为以下类型。


    • 盾形火山。多由熔岩组成,因坡度平缓、顶部平坦宽广而命名。夏威夷岛和冰岛都有熔岩构成的盾形火山,夏威夷的是多中心喷发而成,冰岛的是裂隙喷发形成。


    • 弯形火山。由熔岩组成,多形成在原先的火山日内或火山锥旁侧的喷火口上,由火山喷出极黏稠的熔岩堵塞在火山口内,进而向上隆胀形成。


    • 锥形火山。由火山碎屑组成或由火山碎屑和熔岩混合组成,呈圆锥形,又称维苏威式火山。由火山碎屑组成的称为火山渣锥,由火山碎屑和熔岩混合组成的称为混合锥。在规模较大的火山锥顶常有平底的大火山口,下一次喷发时,在此火山口内可形成一个新火山锥,其周围是老火山口形成的环形外轮山,新火山锥与环形外轮山之间是一个环形洼地,这种火山称为叠锥状火山。有些火山锥上坡发育一些小火山锥,称为寄生火山锥。


    • 马尔式火山。只有低平火山口、没有火山锥的火山,多因水蒸汽爆炸而成。喷发中只有少量火山碎屑在火山口周围堆积,形不成火山锥,火山口常积水成湖。


    • 黑龙江五大连池火山群

    五大连池火山群共有14 座火山锥.它们有规律地、整齐地排列在几条北东方向和北西方向线上,构成数条火山链。最东侧有两条并排的北东向火山链。



    分布示意图



    火山类型图


    复合火山


    复合火山是耸立在熔岩台地上的上窄下宽.中部坳陷的圆台形火山。


    这种火山锥由火山喷发的碎屑物(火山弹、浮岩、火山砾、火山渣等)、集块岩及熔岩组成。


    五大连池火山群的复式火山,可分为五种形态,每个锥体外形及火山口都有差异。


    • 圆盆状火山锥

    火山锥体完整、无缺口,由于风化及重力作用火山口壁坍塌火山口被碎屑物(浮石、火山渣及集块岩块等)充填因而火山口呈平底盆状,犹如圆形体育场.盆底已积水沼泽化,并形成小湖泊。( 南格拉球山)



    • 圈椅状火山锥

    火山口底平,呈圆或椭圆状。火山锥体有一缺口― 溢出口,形状似圈椅。(东龙门山、西龙门山、小孤山、尾山、药泉山等


    • 破裂状火山锥

    笔架山火山锥体破裂.呈三瓣形、有三个溢出口笔架山形似笔架。(笔架山、火烧山)



    • 漏斗状火山锥

    因其形成时代较新.火山口圆形.形成较深的漏斗。如遭受长期风化.坍塌则火山口逐渐被岩石碎屑物充填最终将形成圆盆状火山锥。(老黑山)

     


    • 多口状火山锥

    具有多个火山口.多个溢出口.但火口壁共用,组成共为一体的火山锥体,因此个体较大。(卧虎山、莫拉布山)


    盾状火山


    此种火山规模较大,由熔岩构成较大的山包,山形如盾包顶有一碟形浅坑无火山碎屑物。


    这种火山表明火山喷发是以宁静溢出岩浆为主,喷发作用不明显, 属宁静溢出为主的夏威夷式火山。


    这种火山地形不明显,但其岩浆溢出量较大。



    岩渣锥火山


    对于五大连池火山群来说岩渣锥火山都是分布在复合火山周围,在成生关系上讲它实质是复合火山的副火山。


    另外.还见到在大的火山锥体上.长有小火山,这种小火山可称为寄生火山,它是主火山锥体的组成部分。

     


    10

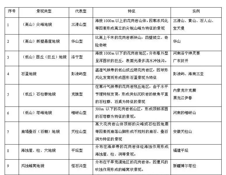
    花岗岩类地貌景观


    花岗岩类景观类型

    尖峰花岗岩地貌


    指比高在1000米以上的花岗岩体,成群出现的有棱尖峰是其最大特征。

     

     

    安徽黄山世界地质公园——尖峰花岗岩 

    断壁悬崖花岗岩地貌


    指比高上千米的巨型花岗岩断块山形成的,四壁陡立奇险奇峻的地貌景观,是构造地貌的典型。自古华山一条路,说明了此类地貌的险峻程度。

     

     

    华山断臂悬崖地貌

    圆丘(巨丘)花岗岩地貌


    海拔1000米以下的花岗岩体形成外貌呈巨大圆丘的地貌景观。圆丘表面光滑,在弧形曲面上往往分布着许多了密集的细沟,远望似瀑布,有人称之为“花岗岩石瀑地貌”。

     

     

    广东封开国家地质公园——圆丘花岗岩地貌

    石蛋花岗岩地貌


    原地或移位的花岗岩块体,外貌呈浑圆的蛋状故称石蛋地貌。


    化学风化和暴雨冲刷是其形成的主要动力,热胀冷缩的物理风化作用也很重要。


    温湿气候带内,易受暴两冲刷的山顶和山坡坡度转折部位,是石蛋最易形成的处所。

     

     

    海南三亚石蛋花岗岩

    石柱群花岗岩地貌


    高度在5米以上,棱角平直,孤立或联体成群的石柱体成片分布,是此类地貌的形态特征。

     

     

    内蒙古克什克腾国家地质公园——石柱群花岗岩地貌

    塔峰花岗岩地貌


    总体形态类似尖峰地貌,但其峰顶多呈浑圆状,故也可称之为“钝顶塔峰地貌”。与塔峰共生的有众多的小尺度的曲面造型山石、及崩落岩块叠积的花岗岩洞。


    这种地貌是由尖峰地貌演化而成。

     

     

    河南嵖岈山国家地质公园——塔峰花岗岩地貌

    崩塌叠石(石棚)花岗岩地貌


    巨大的崩塌岩块相互叠置搭连构成不规则的空洞称为“石棚”或“叠石洞”为特征的地貌景观。


    此种景观是由尖峰地貌的尖峰或石柱体因强烈地震等因素,而遭到破坏崩落在在山谷或山麓叠积而成。

      

     

    安徽天柱山世界地质公园——崩塌叠石花岗岩地貌

    海蚀崖柱穴花岗岩地貌


    靠近海岸或海岛地区的花岗岩体,因海蚀作用形成海蚀柱、海蚀崖、海蚀洞等为特征的地貌景观。

     

    福建平坛海蚀柱花岗岩地貌

    风蚀花岗岩地貌


    在干旱沙漠荒漠地区的花岗岩体,因气候干热,,昼夜温差大,使岩石产生热胀冷缩,加上强大的风力吹蚀,使花岗岩体表面形成极不观则的蜂窝状洞穴,成为这种地貌的景观特征。

     

     

    新疆博而塔拉风蚀蜂窝花岗岩地貌

     

    犬齿状岭脊花岗岩地貌


    在窄长的山脊上散布着一系列犬齿状山峰,峰体棱角鲜明参差嶙峋,是寒冻风化的产物。

     

     山东崂山犬齿状岭脊花岗岩地貌


    11

    海蚀海积景观


    海蚀地貌景观


    海蚀地貌,是指海水运动对沿岸陆地侵蚀破坏所形成的地貌。


    由于波浪对岩岸岸坡进行机械性的撞击和冲刷,岩缝中的空气被海浪压缩而对岩石产生巨大的压力,波浪挟带的碎屑物质对岩岸进行研磨,以及海水对岩石的溶蚀作用等,统称海蚀作用。海蚀多发生在基岩海岸。


    海蚀的程度与当地波浪的强度、海岸原始地形有关,组成海岸的岩性及地质构造特征,亦有重要影响。


    所形成的海蚀地貌有海蚀崖、海蚀台、海蚀穴、海蚀拱桥、海蚀柱等。


    这类地貌又因海岸物质的组成不同,被侵蚀的速度及地貌的发育程度也有差异。


    海蚀崖

     

      海蚀穴     

     

      海蚀洞

     

     

    海蚀拱桥


    海蚀柱


    海积地貌景观


    进入海岸带的松散物质,在波浪推动下移动,并在一定的条件下堆积起来的各种地形称海积地貌。


    其类型有水下堆积阶地、海滩、砂嘴、泻湖、水下沙坝等。


    由于地形气候等影响而使波浪力量减弱,海滨沉积物就堆积下来形成各种海积地貌。


     海滩


     砂嘴


    连岛沙洲景观


    12

    流水地貌景观


    地表流水在陆地上是塑造地貌最重要的外动力。它在流动过程中,不仅能侵蚀地面,形成各种侵蚀地貌(如冲沟和河谷),而且把侵蚀的物质,经搬运后堆积起来,形成各种堆积地貌(如冲积平原),这些侵蚀地貌和堆积地貌,统称为流水地貌。流水侵蚀作用形成的地貌称为流水侵蚀地貌,流水堆积作用形成的地貌称流水堆积地貌。


    地表流水主要来自大气降水,由于大气降水在地球上分布较普遍,所以流水作用形成的地貌在陆地表面几乎到处都有。


    大气降水受不同自然地理条件控制,各地降水的性质和强度差别很大,加上其他条件的影响,致使流水地貌形态十分复杂。


    河流阶地


     

    河流两侧阶梯状的地形称为河流阶地。阶地在河谷地貌中较普遍,每一级阶地由平坦的或微向河流倾斜的阶地面和陡峭的阶坡组成。


    一条经历长期发展过程的河流,两岸常出现多级阶地,由河流河漫滩向谷坡上方,依次命名为一级阶地、二级阶地、三级阶地……。


    位置愈高的阶地形成的时间愈久,因而受破坏程度也愈大,反映在形态特征上也往往很不明显。


    阶地的形成,主要是因为河流在以侧向侵蚀为主扩展谷底的基础上,转为深向侵蚀为主加深河谷,前者形成河漫滩或谷底平原,后者将河床位置降低到河漫滩或谷底平原以下。


    因此,阶地而实质上是古老或早期的河漫滩,而阶坡则是河流深向侵蚀作用所形成的谷坡。河流侵蚀作用改变的原因往往是地壳运动或者相当大范围气候的变化。

     

    河流阶地

                                                         

    河漫滩河谷


    河流长期侧向侵蚀作用的结果使谷底加宽,形成河漫滩河谷。河流在谷底仅占一部分面积,其余都是河漫滩。


    河谷谷底宽度与河流大小、发育的时间长短、地壳运动稳定与否等许多因素有关。


    形成河漫滩河谷后,河流在自己形成的谷底平坦地面上蜿蜒流动,完全不受谷壁的限制,这种河曲称为自由河曲。


    冲沟


    冲沟是暂时性线状流水侵蚀作用所形成的一种狭窄的沟谷地形,主要发育在植被稀少、物质疏松、地面有一定坡度的地方。


    冲沟的形态与本身发育时间性有关,而地面起伏形态(坡度、坡形)也直接影响冲沟的形态和冲沟的组合形状。


    冲沟又名雏谷,它是暂时性有槽流水侵蚀的典型形态。冲沟横剖面呈陡峭狭窄的V字形,与两侧斜坡地面有非常明显的坡折,冲沟纵剖面与所在斜坡坡面明显的下一致,一般呈上陡下缓的凹形曲线。


    冲沟发展到衰老阶段称为坳沟或坳谷。此时,沟的横剖面V形明显加宽,两壁坡度变缓,沟缘转折已不明显,整个剖而呈线槽形,沟底平坦,纵剖面十分平缓。


    初期阶段的冲沟是指由片流汇合而成细流切割坡面而成的细小沟谷,通常称之为两裂,在地貌学上称为细沟。其最主要特征是横剖面呈浅V字形,沟的纵剖面基本上与所在斜坡的坡面一致。

     

    浙江铜铃山壶穴奇观


    V字形河谷


    V字形河谷是山区最常见的一种河谷,又称为峡谷。


    这类河谷具有V形河谷横剖面,谷地两壁险峻陡峭,谷底几乎全部被河流占据。谷地狭窄,深度大于宽度。其中,谷坡陡直、深度远大于宽度的峡谷称为嶂谷。


    从河流发育阶段看,V形谷属幼年河谷,它反映了河流处于幼年发育阶段,河流以加深河床的深向侵蚀为主,侧向侵蚀作用不明显。


    在构造运动上升区域,河谷谷坡由坚硬岩石组成的地段,当地面抬升速度与河流下切作用协调时,最易形成V形谷。河流上游深向侵蚀作用十分显著,河谷横剖面也多呈V字形。

     

     

    洪积扇


    洪积扇是暂时性流水作用在谷口形成的堆积地貌。它是半干旱、干早地区山麓地带分布相当普遍的地貌。


    以谷口为顶点,向外围倾斜,坡度由大变小,逐渐过渡到周围平地。洪积扇上广泛发育放射状沟谷。这种地貌风化强烈,山地形态险峻。


    相邻洪积扇连接成倾斜平原,外缘呈波状弧形轮廓。

     

     

    冲积扇

       

    冲积扇是河流出山口处的扇形堆积体。当河流流出谷口时,摆脱了侧向约束,其携带的物质便铺散沉积下来。


    多种气候条件下都可形成,在加拿大的北极地区、瑞典的拉普兰(Lappland)区、日本、阿尔卑斯山、喜马拉雅山以及其他温暖至湿润的地区均可见到。




    冲积扇平面上呈扇形,扇顶伸向谷口,立体上大致呈半埋藏的锥形。以山麓谷口为顶点,向开阔低地展布的河流堆积扇状地貌。它是冲积平原的一部分,规模大小不等,从数百平方米至数百平方公里。


    广义的冲积扇包括在干旱区或半干旱区河流出山口处的扇形堆积体,即洪积扇;狭义的冲积扇仅指湿润区较长大河流出山口处的扇状堆积体,不包括洪积扇。


    干旱区冲积扇面的地貌通常可分为四部分︰活冲刷区,死冲刷区,荒漠砾石铺盖区和未分离的砂和砾石区。


    冲积扇的岩石碎块上常有荒漠岩漆,这是一种主要由铁、锰氧化物形成的棕黑色薄层。 岩漆的有无必然与洪水相关,而这也是识别死、活冲刷区的基本特征。



    冲积扇上值得注意的其他地貌特征有︰


    泥石流堤──蜿蜒的块砾堤,代表从前泥石流的两侧边界;


    扇顶深谷──峡谷状的沟谷,围限着扇顶的活河床。


    还有荒漠砾石盖层,由带稜角的卵、砾、块石交错搭接而成,在扇面上形成平坦或波状的硬壳。



    降水频率大,水量丰沛,水流比较稳定,因此出山口河流形成的冲积扇规模大,组成物质分选较好,砾石磨圆度高,扇面上分流和网流十分发达。



    降雨量极少,暂时性洪流在山麓谷口处形成洪积扇。组成洪积扇的泥沙石块,颗粒粗大,磨圆度差,层理不明显,透水性强,扇面网状水系发育不显著。


    在山前断裂活动的盆地,洪积扇具有很大的沉积厚度,紧靠山前部分通常厚度达数百米。洪积扇从顶部到扇缘的高差也可达数百米。


    一系列洪积扇互相联结则形成洪积平原,又称山麓洪积平原。



    13

    地裂缝


    “地裂缝” 地面裂缝的简称。是地表岩层、土体在自然因素(地壳活动、水的作用等)或人为因素(抽水、灌溉、开挖等)作用下,产生开裂,并在地面形成一定长度和宽度的裂缝的一种宏观地表破坏现象。


    有时地裂缝活动同地震活动有关,或为地震前兆现象之一,或为地震在地面的残留变形。


    定义:地裂缝是地表岩、土体在自然或人为因素作用下,产生开裂,并在地面形成一定长度和宽度的裂缝的一种地质现象,当这种现象发生在有人类活动的地区时,便可成为一种地质灾害。


    地裂缝的形成是指强烈地震时因地下断层错动使岩层发生位移或错动,并在地面上形成断裂,其走向和地下断裂带一致,规模大,常呈带状分布。



     

    分类:

    • [地震裂缝] 各种地震引起地面的强烈震动,均可产生这类裂缝。

    • [基底断裂活动裂缝] 由于基底断裂的长期蠕动,使岩体或土层逐渐开裂,并显露于地表而成。

    • [隐伏裂隙开启裂缝] 发育隐伏裂隙的土体,在地表水或地下水的冲刷、潜蚀作用下,裂隙中的物质被水带走,裂隙向上开启、贯通而成。

    • [松散土体潜蚀裂缝] 由于地表水或地下水的冲刷、潜蚀、软化和液化作用等,使松散土体中部分颗粒随水流失,土体开裂而成。

    • [黄土湿陷裂缝] 因黄土地层受地表水或地下水的浸湿,产生沉陷而成。

    • [胀缩裂缝] 由于气候的干、湿变化,使膨胀土或淤泥质软土产生胀缩变形发展而成。

    • [地面沉陷裂缝] 因各类地面塌陷或过量开采地下水、矿山地下采空引起地面沉降过程中的岩土体开裂而成。

    • [滑坡裂缝] 由于斜坡滑动造成地表开裂而成。



    14

      构造地貌


    构造地貌由地球内力作用直接造就的和受地质体与地质构造控制的地貌。从宏观上看,所有大地貌单元,如大陆和海洋、山地和平原、高原和盆地,均为地壳变动直接造成。


    但完全不受外力作用影响的地貌,如现代火山锥和新断层崖是罕见的,绝大多数构造地貌都经受了外力作用的雕琢。故不论从构造解释地貌,或从地貌分析构造,都必须考虑外力作用的影响。


    构造地貌分为3个等级:第一级是大陆和洋盆;第二级是山地和平原、高原和盆地;第三级是方山、单面山、背斜脊、断裂谷等小地貌单元。


    第一级和第二级属大地构造地貌,其基本轮廓直接由地球内力作用造就。


    第三级是地质构造地貌,除由现代构造运动直接形成的地貌(如断层崖、火山锥、构造穹窿和凹地)外,多数是地质体和构造的软弱部分受外营力雕琢的结果。


    如水平岩层地区的构造阶梯,倾斜岩层被侵蚀而成的单面山和猪脊背,褶曲构造区的背斜谷和向斜山,以及断层线崖、断块山地和断陷盆地等。


    河南云台山断裂谷景观

    长按二维码识别关注